Lompat ke konten Lompat ke sidebar Lompat ke footer

Contoh Persamaan Kedudukan Warga Negara Dalam Bidang Hukum - Persamaan Kedudukan Warga Negara2 Latihan Pdf - persamaan kedudukan warga negara (studi deskriptif terhadap siswa kelas x di sma xxx) kinerja badan permusyawaratan desa (bpd) dalam meningkatkan partisipasi masyarakat di bidang pembangunan :

"setiap warga negara berhak mendapat pendidikan ". Pasal 27 ayat 1 berbunyi "segala warga negara bersamaan kedudukannya di dalam hukum dan pemerintahan dan wajib menjunjung hukum dan pemerintahan itu dengan tidak ada kecualinya". hukum bertujuan agar keadilan dan ketertiban dapat tercapai. Bernegara, yakni sebagai berikut : Peran warga negara di bidang hukum;

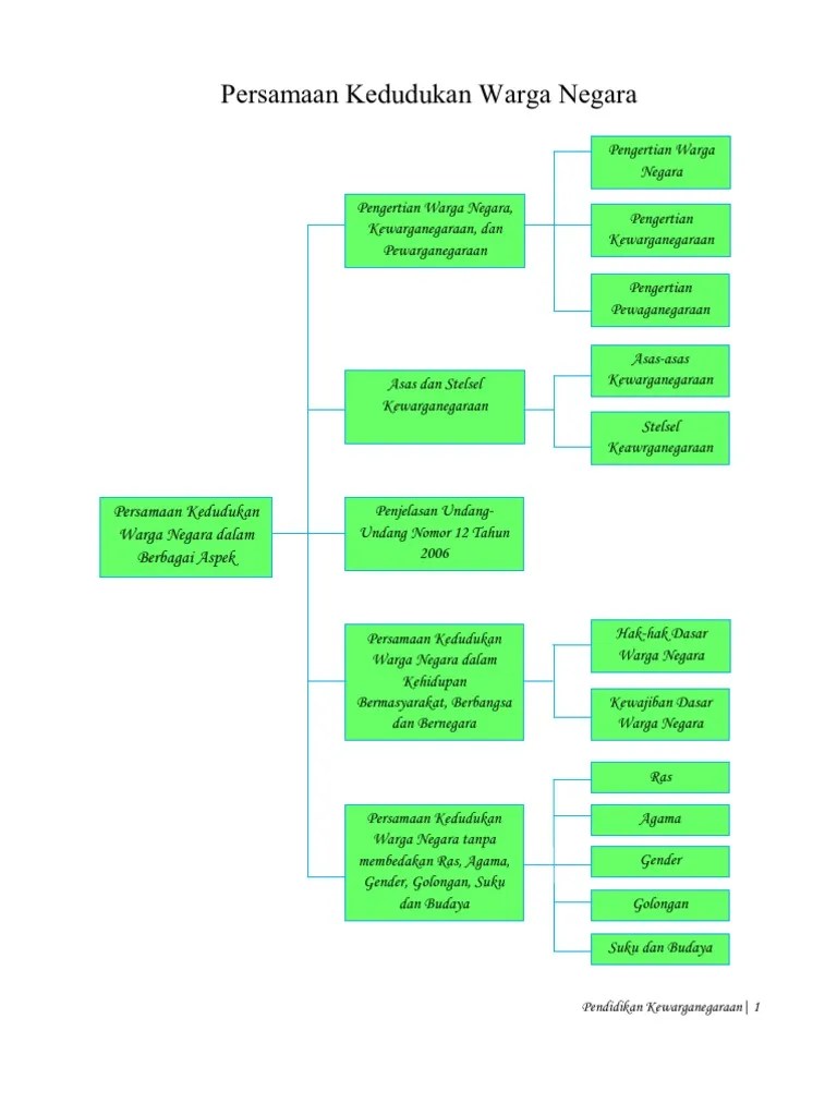
persamaan kedudukan warga negara dalam kehidupan bermasyarakat, berbangsa dan bernegara. Persamaan Kedudukan Warga Negara Ppt Download
Persamaan Kedudukan Warga Negara Ppt Download from slideplayer.info
contoh kewajiban warga negara adalah ikut membela negara dalam memerangi ancaman yang datang baik dari dalam, maupun dari luar. Pada pasal 27 ayat (1) uud 1945 tersebut memberikan makna bahwa setiap warga negara tanpa harus melihat penduduk asli atau bukan, berasal dari golongan terdidik atau rakyat jelata yang. contoh lain adalah mematuhi segala hukum yang berlaku di indonesia. dalam bahasa ilmu politik, persamaan kedudukan warga negara biasa disebut dengan istilah "persamaan politik" Pasal 28 tentang kebebasan, berkumpul dan menyatakan pendapat; Ini terkandung dalam pasal 26 ayat 1. Peran warga negara di bidang hukum; Berikut persamaan kedudukan dalam bidang hukum, kecuali.

warga negara wajib mengikuti peraturan yang ada di negaranya, dan warga negara juga berhak mencampuri apa yang…

Setiap warga negara yang memiliki keahlian dan kemampuan sesuai dengan bidang pemerintahan yang dibutuhkan, berhak menjabat dan memduduki kedudukan dalam pemerintahan. persamaan di depan hukum (equality before law. Peran warga negara di bidang hukum; negara boleh memberikan keistimewaan tertentu pada sebuah golongan d.setiap waga negara mempunyai kesempatan yangsama dalam partisipasi pada bidang kehidupan. Karena itu, setiap warga negara mempunyai kewajiban menjunjung hukum dan pemerintahan. Di indonesia persamaan kedudukan warga negara tersebut dinyatakan dalam pasal 27 ayat (1) uud 1945 yang berbunyi, "segala warga negara bersamaan kedudukannya di dalam hukum dan pemerintahan itu dengan tidak ada kecualinya.". Dan pasal 31 ayat 1 tentang hak setiap warga negara untuk mendapatkan pendidikan. Setiap orang berkeinginan untuk hidup layak dengan terpenuhinya semua kebutuhannya. Aspek persamaan kedudukan warga negara yang diwujudkan dalam aspek hukum yaitu. persamaan kedudukan warga negara juga berlaku dalam pemerintahan. Peran warga negara dalam bidang hukum ini memang sangat eratnya dalm jaminan persamaan dalam hukum seperti dalam prinsip demokrasi yang telah dikatakan oleh lyman tower. Setiap orang berhak untuk menyampaikan pendapat. Uud nri 1945 pasal 31 ayat (1) :

Hak memperoleh kedudukan yang sama di dalam hukum dan pemerintahan. Hak dan kewajiban warga negara dalam bidang pendidikan. Mendiskripsikan landasan persamaan kedudukan warga negara dalam kehidupan bermasyarakat, berbangsa dan bernegara 3. Setiap warga negara di berikan kedudukan yang sama dalam memeluk agama, menjalankan ibadah dan ritual keagamaannya, berpindah agama ataupun belajar tentang agama tanpa adanya paksaan dari pihak manapun. Ini terkandung dalam pasal 26 ayat 1.

Pasal 28 tentang kebebasan, berkumpul dan menyatakan pendapat; Persamaan Kedudukan Warga Negara Disusun Oleh Gebby Oktapuri Niendra Kemala D C Rizky Arfinda Shinta Purnama Ppt Download
Persamaan Kedudukan Warga Negara Disusun Oleh Gebby Oktapuri Niendra Kemala D C Rizky Arfinda Shinta Purnama Ppt Download from slideplayer.info
persamaan di depan hukum (equality before law. Pada pasal 27 ayat 1 mengenai persamaan kedudukan semua warga negara terhadap hukum dan pemerintahan; Jaminan persamaan kedudukan warga negara indonesia dalam bidang hukum terletak secara tegas atau ditegaskan pada uud 1945 pasal 27 ayat (1). Pada pasal 27 ayat (1) uud 1945 tersebut memberikan makna bahwa setiap warga negara tanpa harus melihat penduduk asli atau bukan, berasal dari golongan terdidik atau rakyat jelata yang. Berikut ini dijelaskansecara lebih rinci terntang persamaan kedudukan warga negara, dalam berbagai bidang kehidupan. Tertulis dalam pasal 27 ayat (1) uud 1945 berbunyi "segala warga negara bersamaan kedudukannya di dalam hukum dan pemerintahan dan wajib menjunjung hukum dan pemerintahan itu dengan tidak ada kecualinya". Dan pasal 31 ayat 1 tentang hak setiap warga negara untuk mendapatkan pendidikan. Hak dan kewajiban warga negara berdasarkan uud 1945.

Pasal 27 uud tahun 1945 ayat 1 mengenai hal persamaan kedudukan dalam hukum.

Kebebasan untuk memeluk agama sesuai dengan keyakinannya c. Selain itu, hukum mengatur kehidupan manusia dalam bermasyarakat, berbangsa, dan bernegara. "setiap warga negara berhak mendapat pendidikan ". Penerapan media peta konsep pada pelajaran pkn untuk meningkatkan pemahaman siswa tentang konsep persamaan kedudukan warga negara (studi deskriptif terhadap siswa kelas x di sma xxxxxxxxx) kinerja badan permusyawaratan desa (bpd) dalam meningkatkan partisipasi masyarakat di bidang pembangunan : Bangsa lain yang disahkan dengan uu sebagai warga negara. Konsep dasar gender latar belakang; persamaan kedudukan warga negara diajukan untuk memenuhi salah satu tugas mata kuliahpendidikan kewarganegaraan (pkn)dosen pengampu: hukum bertujuan agar keadilan dan ketertiban dapat tercapai. Pasal 28 tentang kebebasan, berkumpul dan menyatakan pendapat; Nahdatul ulama(nu),majelis ulama indonesia(mui),dewan greja indonesi(dgi),dll. Setiap warga negara di berikan kedudukan yang sama dalam memeluk agama, menjalankan ibadah dan ritual keagamaannya, berpindah agama ataupun belajar tentang agama tanpa adanya paksaan dari pihak manapun. persamaan kedudukan warga negara dalam kehidupan bermasyarakat, berbangsa dan bernegara. Hak dan kewajiban warga negara berdasarkan uud 1945.

contoh soal dengan jawaban pkn kelas 10 semester 2 essay bagian kedua berikut ini, soal pg pkn dan jawabannya, dimulai dari soal. Konsep dasar gender latar belakang; Hak dan kewajiban warga negara berdasarkan uud 1945. persamaan di depan hukum (equality before law. Bunyi hukum pascal "tekanan yang diberikan pada suatu fluida dalam ruang tertutup diteruskan tanpa berkurang ke tiap titik dalam fluida dan ke dinding bejana."

Di indonesia, prinsip persamaan kedudukan warga negara secara eksplisit dinyatakan dalam konstitusi republik indonesia, yaitu pasal 27 ayat 1 dan pasal 28 i ayat 2. Persamaan Kedudukan Warga Negara Disusun Oleh Gebby Oktapuri Niendra Kemala D C Rizky Arfinda Shinta Purnama Ppt Download
Persamaan Kedudukan Warga Negara Disusun Oleh Gebby Oktapuri Niendra Kemala D C Rizky Arfinda Shinta Purnama Ppt Download from slideplayer.info
Pasal 27 ayat 1 berbunyi "segala warga negara bersamaan kedudukannya di dalam hukum dan pemerintahan dan wajib menjunjung hukum dan pemerintahan itu dengan tidak ada kecualinya". Menunjukkan persamaan kedudukan warga negara dalam kehidupan bermasyarakat, berbangsa dan bernegara. 2225121297 kelas i bprogram studi pendidikan matematikafakultas keguruan dan ilmu pendidikanuniversitas sultan ageng tirtayasa2012 kata pengantarpuji syukur penulis ucapkan kehadirat allah swt. Baca juga materi yang sama, dalam bentuk essay dan uraian: Hak dan kewajiban warga negara dalam bidang pendidikan. Menunjukan persamaan kedudukan warga negara tanpa membedakan ras,agama,golongan,budaya,dan suku 60. Studi komparatif bpd desa xxxxxx dan desa xxxxxx. Kebebasan untuk memeluk agama sesuai dengan keyakinannya c.

Masalah persamaan hukum telah diatur dalam konstitusi di indonesia yaitu pasal 28d.

Penerapan media peta konsep pada pelajaran pkn untuk meningkatkan pemahaman siswa tentang konsep persamaan kedudukan warga negara (studi deskriptif terhadap siswa kelas x di sma xxxxxxxxx) kinerja badan permusyawaratan desa (bpd) dalam meningkatkan partisipasi masyarakat di bidang pembangunan : Memiliki hak untuk memajukan kebudayaan daerah d. Persyaratan kewarganegaraan diatur dalam hukum dalam pasal 26 ayat 2. contoh pelaksanaan kewajiban ini bisa dilakukan dengan cara menaati peraturan yang sudah dibuat oleh. Bagai mana contoh menghargai persamaan kedudukan warga negara dalam berbagai aspek kehidupan? Masalah persamaan hukum telah diatur dalam konstitusi di indonesia yaitu pasal 28d. persamaan politik adalah keadaan di mana setiap anggota masyarakat memiliki kesempatan yang sama sebagaimana yang lainnya untuk berpartisipasi dalam proses pembuatan keputusan politik negara (ranney, 1982:280). Hak dan kewajiban warga negara berdasarkan uud 1945. persamaan kedudukan warga negara diajukan untuk memenuhi salah satu tugas mata kuliahpendidikan kewarganegaraan (pkn)dosen pengampu: Hal ini sejalan dengan ketentuan pasal 3 deklarasi universal hak asasi manusia, dan konvensi internasional tentang hak sosial dan politik. "setiap warga negara berhak mendapat pendidikan ". Memiliki hak yang sama untuk didampingi pembela dan pemeriksaan di pengadilan e. A.tak boleh ada diskriminasi b.

Contoh Persamaan Kedudukan Warga Negara Dalam Bidang Hukum - Persamaan Kedudukan Warga Negara2 Latihan Pdf - persamaan kedudukan warga negara (studi deskriptif terhadap siswa kelas x di sma xxx) kinerja badan permusyawaratan desa (bpd) dalam meningkatkan partisipasi masyarakat di bidang pembangunan :. Memberikan contoh perilaku yang menampilkan persamaan kedudukan warga negara dalam kehidupan bermasyarakat, berbangsa dan negara. Di indonesia persamaan kedudukan warga negara tersebut dinyatakan dalam pasal 27 ayat (1) uud 1945 yang berbunyi, "segala warga negara bersamaan kedudukannya di dalam hukum dan pemerintahan itu dengan tidak ada kecualinya.". Kebebasan untuk memeluk agama sesuai dengan keyakinannya c. Tertulis dalam pasal 27 ayat (1) uud 1945 berbunyi "segala warga negara bersamaan kedudukannya di dalam hukum dan pemerintahan dan wajib menjunjung hukum dan pemerintahan itu dengan tidak ada kecualinya". Setiap orang yang menjadi terdakwa berhak mendapatkan bantuan hukum 2.

Posting Komentar untuk "Contoh Persamaan Kedudukan Warga Negara Dalam Bidang Hukum - Persamaan Kedudukan Warga Negara2 Latihan Pdf - persamaan kedudukan warga negara (studi deskriptif terhadap siswa kelas x di sma xxx) kinerja badan permusyawaratan desa (bpd) dalam meningkatkan partisipasi masyarakat di bidang pembangunan :"